NEC TECHNOLOGIES, INC.
CDR-3460A
|
Device Type |
External CD-ROM |
|
Interface |
SCSI |
|
Spin Rate |
8x |
|
Formats Supported Read |
CD-XA Mode 2/Form 1 & 2, CD-DA, CD-I (FMV), CD-ROM (Mode 1 & Mode 2), Video CD, Red & Yellow Book, Photo CD, CD-Extra, MPC-3, Enhanced CD |
|
View |
Top |
|
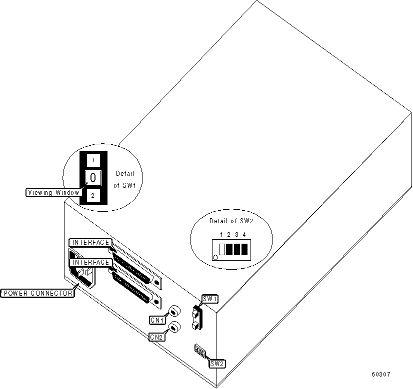
CONNECTIONS | |||
|
Function |
Label |
Function |
Label |
|
Analog audio out connector (Left channel) |
CN1 |
Analog audio out connector (Right channel) |
CN2 |
|
USER CONFIGURABLE SETTINGS | |||
|
Setting |
Label |
Position | |
| » |
Factory configured - do not alter |
SW2/1 |
Off |
| » |
Termination enabled |
SW2/2 |
On |
|
Termination disabled |
SW2/2 |
Off | |
| » |
Factory configured - do not alter |
SW2/3 |
Off |
| » |
Factory configured - do not alter |
SW2/4 |
Off |
|
DRIVE SELECT ID |
|
Note: SCSI ID is selected by activating SW1 until the desired number is displayed in the viewing window. |