CREATIVE LABS, INC.
CD-R 4210
|
Device Type |
Internal CD-ROM |
|
Interface |
SCSI-2 |
|
Spin Rate (Read/Write) |
4x read/2x write |
|
Formats Supported Read |
Unidentified |
|
Formats Supported Write |
Unidentified |
|
View |
Top |
|
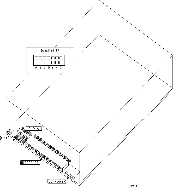
CONNECTIONS | |
|
Function |
Label |
|
Audio line out |
CN1 |
|
DRIVE SELECT ID | ||||||||
|
Drive ID |
JP1/A |
JP1/B |
JP1/C |
JP1/D |
JP1/E |
JP1/F |
JP1/G | |
|
1 |
Closed |
Open |
Open |
Open |
Open |
Open |
Open | |
|
2 |
Open |
Closed |
Open |
Open |
Open |
Open |
Open | |
|
3 |
Open |
Open |
Closed |
Open |
Open |
Open |
Open | |
|
4 |
Open |
Open |
Open |
Closed |
Open |
Open |
Open | |
| » |
5 |
Open |
Open |
Open |
Open |
Closed |
Open |
Open |
|
6 |
Open |
Open |
Open |
Open |
Open |
Closed |
Open | |
|
7 |
Open |
Open |
Open |
Open |
Open |
Open |
Closed | |