EXABYTE CORPORATION
MAMMOTH EXTERNAL (VER. 1)
|
Device Type |
Tape Drive |
|
Interface |
SCSI-2 Fast |
|
Format |
EXATAPE™ Advanced Metal Evaporated (AME) |
|
Sustained Transfer Rate |
3MBPS (compression disabled) / 6MBPS (compression enabled) |
|
Size |
5.25 in. half height |
|
View |
Top |
|
CONNECTIONS | |
|
Function |
Label |
|
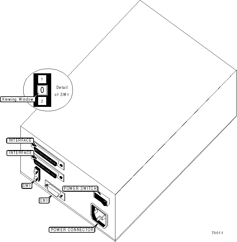
Monitor connector (exact function unidentified) |
CN1 |
|
DRIVE SELECT ID |
|
Note: SCSI ID is selected by activating SW1 until the desired number is displayed in the viewing window. |
|
MANUFACTURERS RECOMMENED MEDIA | ||
|
Tape |
Capacity Without Compression |
Capacity With Compression |
|
22 meter AME |
Unidentified |
Unidentified |
|
170 meter AME |
Unidentified |
Unidentified |
|
DIAGNOSTIC LED(S) |
|
Note: Exact location and configuration of LED(s) is unidentified.. |
|
MISCELLANEOUS TECHNICAL NOTES |
|
Terminator not included with drive. Terminator must match drive’s SCSI interface (single-ended or differential, and wide or narrow). |