CONNER PERIPHERALS, INC.
C2750S
|
Device Type |
Internal Tape Drive |
|
Interface |
SCSI |
|
Format |
QIC-24, QIC-120, QIC-150, QIC-525, QIC-1000, QIC-1350 |
|
Sustained Transfer Rate |
600 KBPS |
|
Size |
5.25 in. half height |
|
View |
Top |
|
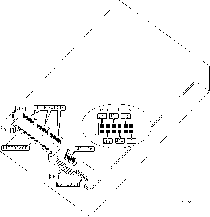
CONNECTIONS | |
|
Function |
Label |
|
Card edge connector (function unidentified) |
CN1 |
|
USER CONFIGURABLE SETTINGS | |||
|
Setting |
Label |
Position | |
| » |
Factory configured - do not alter |
JP4 |
Open |
| » |
Parity check disabled |
JP5 |
Open |
|
Parity check enabled |
JP5 |
Closed | |
| » |
Factory configured - do not alter |
JP6 |
Open |
| » |
Termination disabled |
JP7 |
Open |
|
Termination enabled |
JP7 |
Closed | |
|
DRIVE SELECT ID | ||||
|
Drive ID |
JP1 |
JP2 |
JP3 | |
| » |
0 |
Open |
Open |
Open |
|
1 |
Closed |
Open |
Open | |
|
2 |
Open |
Closed |
Open | |
|
3 |
Closed |
Closed |
Open | |
|
4 |
Open |
Open |
Closed | |
|
5 |
Closed |
Open |
Closed | |
|
6 |
Open |
Closed |
Closed | |
|
7 |
Closed |
Closed |
Closed | |
|
MANUFACTURERS RECOMMENDED MEDIA | |
|
Tape |
Capacity |
|
DC300 XLP (Read QIC-24) |
45MB |
|
DC600A/Conner 560 (Read QIC-24; Read/Write QIC-120 |
60MB (QIC-24) 125MB (QIC-120) |
|
DC6150/Conner 90504 (Read QIC-24; Read/Write QIC-150) |
60MB (QIC-24) 150MB (QIC-150) |
|
DC6250/Conner 90507 (Read QIC-24; Read/Write QIC-150) |
100MB (QIC-24) 250MB (QIC-150) |
|
DC6320 (Read/Write QIC-525) |
320MB |
|
DC6525/Conner 90509 (Read/Write QIC-525) |
525MB |
|
Magnus 9100 (Read/Write QIC-1000) |
1000MB |
|
Conner 90511 (Read/Write QIC-1350 |
1350MB |
|
DIAGNOSTIC LED(S) |
|
Note: Function and location of LEDs is unidentified. |