ZENITH DATA SYSTEMS
Z-STATION LX PRO
|
Device Type |
Mainboard |
|
Processor |
Pentium Pro |
|
Processor Speed |
150/166/180/200MHz |
|
Chip Set |
Unidentified |
|
Video Chip Set |
None |
|
Maximum Onboard Memory |
256MB (EDO supported) |
|
Maximum Video Memory |
None |
|
Cache |
256/512KB (located on the Pentium Pro CPU) |
|
BIOS |
Unidentified |
|
Dimensions |
Unidentified |
|
I/O Options |
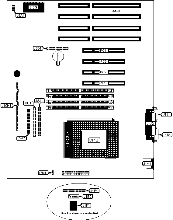
32-bit PCI slots (4), CD-ROM interface, floppy drive interface, green PC connector, IDE interfaces (2), parallel port, PS/2 mouse port, serial ports (2), wavetable connector, RJ-11 connector, IR connector |
|
CONNECTIONS | |||
|
Purpose |
Location |
Purpose |
Location |
|
Wavetable connector |
J1E1 |
IDE interface 1 |
J9J1 |
|
Audio in - CD-ROM |
J1E2 |
Floppy drive interface |
J9J2 |
|
Telephony connector |
J1F1 |
Green PC connector |
J10H1/pins 1 - 6 |
|
Serial port 1 |
J1J1 |
IR connector |
J10H1/pins 8 - 12 |
|
Parallel port |
J1J2 |
IDE interface LED |
J10H1/pins 15 - 17 |
|
Serial port 2 |
J1K1 |
Power LED |
J10H1/pins 18 - 20 |
|
PS/2 mouse port |
J1M1 |
Reset switch |
J10H1/pins 21 - 23 |
|
CPU fan power |
J7M1 |
Speaker |
J10H1/pins 24 - 27 |
|
IDE interface 2 |
J8J1 |
32-bit PCI slots |
PC1 - PC4 |
|
Auxiliary fan power |
J9A1 | ||
|
USER CONFIGURABLE SETTINGS | |||
|
Function |
Label |
Position | |
|
» |
CMOS setup access enabled |
J6D1 |
Pins 28 & 30 closed |
|
CMOS setup access disabled |
J6D1 |
Pins 26 & 28 closed | |
|
» |
CMOS memory normal operation |
J6D1 |
Pins 20 & 22 closed |
|
CMOS memory clear |
J6D1 |
Pins 18 & 20 closed | |
|
» |
Password normal operation |
J6D1 |
Pins 27 & 29 closed |
|
Password memory clear |
J6D1 |
Pins 25 & 27 closed | |
|
» |
BIOS normal operation |
J6D1 |
Pins 4 & 6 closed |
|
BIOS recovery mode |
J6D1 |
Pins 2 & 4 closed | |
|
SIMM CONFIGURATION | ||
|
Size |
Bank 0 |
Bank 1 |
|
8MB |
(2) 1M x 36 |
None |
|
16MB |
(2) 2M x 36 |
None |
|
16MB |
(2) 1M x 36 |
(2) 1M x 36 |
|
24MB |
(2) 2M x 36 |
(2) 1M x 36 |
|
32MB |
(2) 4M x 36 |
None |
|
32MB |
(2) 2M x 36 |
(2) 2M x 36 |
|
40MB |
(2) 4M x 36 |
(2) 1M x 36 |
|
48MB |
(2) 4M x 36 |
(2) 2M x 36 |
|
64MB |
(2) 8M x 36 |
None |
|
64MB |
(2) 4M x 36 |
(2) 4M x 36 |
|
72MB |
(2) 8M x 36 |
(2) 1M x 36 |
|
80MB |
(2) 8M x 36 |
(2) 2M x 36 |
|
96MB |
(2) 8M x 36 |
(2) 4M x 36 |
|
128MB |
(2) 8M x 36 |
(2) 8M x 36 |
|
128MB |
(2) 16M x 36 |
None |
|
136MB |
(2) 16M x 36 |
(2) 1M x 36 |
|
144MB |
(2) 16M x 36 |
(2) 2M x 36 |
|
160MB |
(2) 16M x 36 |
(2) 4M x 36 |
|
192MB |
(2) 16M x 36 |
(2) 8M x 36 |
|
256MB |
(2) 16M x 36 |
(2) 16M x 36 |
|
Note: Board accepts EDO memory. | ||
|
CPU SPEED SELECTION (PENTIUM) | |||
|
CPU speed |
Clock speed |
Multiplier |
J6D1 |
|
150MHz |
60MHz |
2.5x |
Pins 10 & 12, 11& 13, 17 & 19 Closed |
|
166MHz |
66MHz |
2.5x |
Pins 10 & 12, 11 & 13, 19 & 21 closed |
|
180MHz |
60MHz |
3x |
Pins 9 & 11, 12 & 14, 17 & 19 closed |
|
200MHz |
66MHz |
3x |
Pins 9 & 11, 12 & 14, 19 & 21 closed |