TULIP COMPUTERS
WS 386SX (TC36)
|
Processor |
80386SX |
|
Processor Speed |
25MHz |
|
Chip Set |
Unidentified |
|
Max. Onboard DRAM |
16MB |
|
Cache |
None |
|
BIOS |
Unidentified |
|
Dimensions |
280mm x 254mm |
|
I/O Options |
Parallel port, serial ports (2), VGA port, VGA feature connector, floppy drive interface, IDE interface |
|
NPU Options |
80387SX |
|
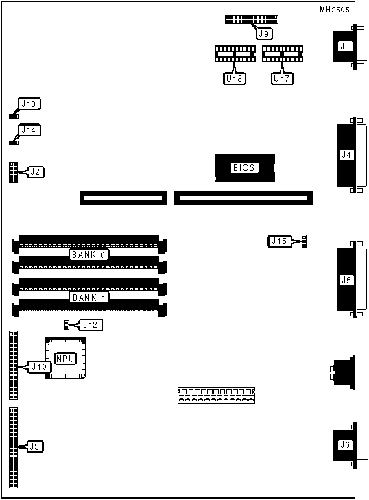
CONNECTIONS | |||
|
Purpose |
Location |
Purpose |
Location |
|
Serial port 1 |
J1 |
VGA port |
J6 |
|
LED, speaker, & battery |
J2 |
VGA feature connector |
J9 |
|
IDE interface |
J3 |
Floppy drive interface |
J10 |
|
Serial port 2 |
J4 |
Extra fan connector |
J13 |
|
Parallel port |
J5 | ||
|
USER CONFIGURABLE SETTINGS | |||
|
Function |
Jumper |
Position | |
|
» |
Battery type select internal |
J14 |
Open |
|
Battery type select external |
J14 |
Closed | |
|
» |
Parallel mode bidirectional |
J15 |
pins 2 & 3 closed |
|
Parallel mode unidirectional |
J15 |
pins 1 & 2 closed | |
|
» |
On-board memory enabled |
J12 |
Open |
|
On-board memory disabled |
J12 |
Closed | |
|
DRAM CONFIGURATION | ||
|
Size |
Bank 0 |
Bank 1 |
|
2MB |
NONE |
NONE |
|
4MB |
(2) 1M x 9 |
NONE |
|
6MB |
(2) 1M x 9 |
(2) 1M x 9 |
|
10MB |
(2) 4M x 9 |
NONE |
|
16MB |
(2) 4M x 9 |
(2) 4M x 9 |
|
VIDEO DRAM CONFIGURATION | |
|
Size |
U17 & U18 |
|
256KB |
NONE |
|
512KB |
(2) 44256 |