REPLY CORPORATION
POWERBOARD 25-286, PS/2 MODEL 25
|
Processor |
CX486DX2/80486DX2/80486DX4 |
|
Processor Speed |
50(internal)/66(internal)/100(internal)MHz |
|
Chip Set |
Unidentified |
|
Max. Onboard DRAM |
32MB |
|
Cache |
None |
|
BIOS |
Reply |
|
Dimensions |
330mm x 218mm |
|
I/O Options |
PS/2 mouse port, parallel port, serial port, floppy drive interface, IDE interface, VGA interface, riser slot |
|
NPU Options |
None |
|
CONNECTIONS | |||
|
Purpose |
Location |
Purpose |
Location |
|
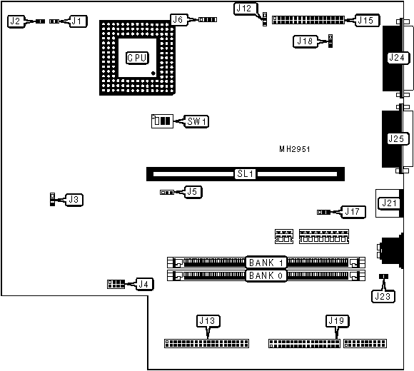
VGA interface |
J4 |
PS/2 mouse port |
J21 |
|
Drive power connector |
J5 |
Headphone connector |
J23 |
|
External battery |
J6 |
Parallel port |
J24 |
|
IDE interface |
J13 |
Serial port |
J25 |
|
Floppy drive interface |
J15 |
Riser Card |
SL1 |
|
ST-506/412 interface |
J19 | ||
|
USER CONFIGURABLE SETTINGS | |||
|
Function |
Jumper |
Position | |
|
» |
VGA IRQ enabled |
J3 |
pins 1 & 2 closed |
|
VGA IRQ disabled |
J3 |
pins 2 & 3 closed | |
|
» |
Floppy drive cable select type A |
J12 |
pins 2 & 3 closed |
|
Floppy drive cable select type B |
J12 |
pins 1 & 2 closed | |
|
» |
IRQ5 enabled |
J17 |
pins 1 & 2 closed |
|
IRQ5 disabled |
J17 |
pins 2 & 3 closed | |
|
» |
CMOS memory normal operation |
J18 |
pins 1 & 2 closed |
|
CMOS memory clear |
J18 |
pins 2 & 3 closed | |
|
DRAM CONFIGURATION | ||
|
Size |
Bank 0 |
Bank 1 |
|
1MB |
(1) 256K x 36 |
NONE |
|
2MB |
(1) 256K x 36 |
(1) 256K x 36 |
|
4MB |
(1) 1M x 36 |
NONE |
|
5MB |
(1) 1M x 36 |
(1) 256K x 36 |
|
8MB |
(1) 1M x 36 |
(1) 1M x 36 |
|
16MB |
(1) 4M x 36 |
NONE |
|
17MB |
(1) 256K x 36 |
(1) 4M x 36 |
|
17MB |
(1) 4M x 36 |
(1) 256K x 36 |
|
20MB |
(1) 1M x 36 |
(1) 4M x 36 |
|
20MB |
(1) 4M x 36 |
(1) 1M x 36 |
|
32MB |
(1) 4M x 36 |
(1) 4M x 36 |
|
CPU TYPE CONFIGURATION | ||
|
Type |
J1 |
J2 |
|
CX486DX2 |
Closed |
Open |
|
80486DX2 |
Open |
Closed |
|
80486DX4 |
Open |
Closed |
|
CPU SPEED CONFIGURATION | |||
|
Speed |
SW1/1 |
SW1/2 |
SW1/3 |
|
50iMHz |
Off |
Off |
On |
|
66iMHz |
On |
On |
Off |
|
100iMHz |
On |
On |
Off |