NEC TECHNOLOGIES, INC.
POWERMATE SX/8/16 (G8CFW)
|
Processor |
80386SX (on external card) |
|
Processor Speed |
8/16MHz |
|
Chip Set |
Unidentified |
|
Max. Onboard DRAM |
14MB (on external cards) |
|
Cache |
None |
|
BIOS |
Unidentified |
|
Dimensions |
254mm x 218mm |
|
I/O Options |
External memory slot, cpu/npu slot, parallel port, serial port |
|
NPU Options |
80387SX (on external card) |
|
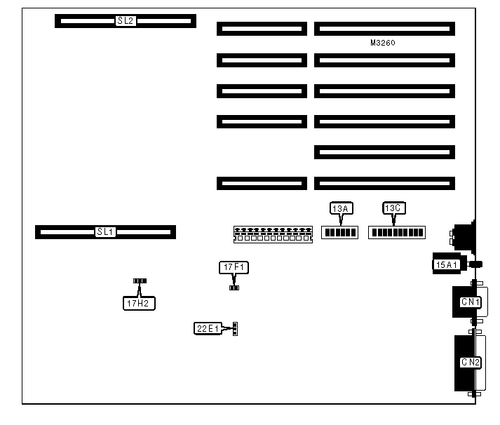
CONNECTIONS | |||
|
Purpose |
Location |
Purpose |
Location |
|
Serial port |
CN1 |
CPU/NPU slot |
SL1 |
|
Parallel port |
CN2 |
External memory slot |
SL2 |
|
USER CONFIGURABLE SETTINGS | |||
|
Function |
Jumper/Switch |
Position | |
|
» |
Test mode disabled |
15A1 |
Out |
|
Test mode enabled |
15A1 |
In | |
|
» |
Factory configured - do not alter |
17F1 |
Open |
|
» |
ATCLK clock mode select CLK2IN/2 |
17H2 |
Pins 1 & 2 closed |
|
ATCLK clock mode select CLK2IN |
17H2 |
Pins 2 & 3 closed | |
|
» |
Floppy drive transfer rate select 128/150/250/300/500Kbps |
22E1 |
Pins 1 & 2 closed |
|
Floppy drive transfer rate select 125/250/500Kbps |
22E1 |
Pins 2 & 3 closed | |
|
» |
Monitor type select color |
13A/1 |
On |
|
Monitor type select monochrome |
13A/1 |
Off | |
|
» |
Floppy drive channel select primary controller |
13A/2 |
Off |
|
Floppy drive channel select secondary controller |
13A/2 |
On | |
|
» |
Floppy drive enabled |
13A/3 |
On |
|
Floppy drive disabled |
13A/3 |
Off | |
|
» |
Serial port COM select COM1 |
13A/4 |
On |
|
Serial port COM select COM2 |
13A/4 |
Off | |
|
» |
Serial port enabled |
13A/5 |
On |
|
Serial port disabled |
13A/5 |
Off | |
|
» |
Parallel port enabled |
13A/6 |
On |
|
Parallel port disabled |
13A/6 |
Off | |
|
» |
NPU enabled |
13A/7 |
On |
|
NPU disabled |
13A/7 |
Off | |
|
» |
Factory configured - do not alter |
13A/8 |
N/A |
|
» |
Memory area select 0KB - 640KB |
13A/9 |
Off |
|
Memory area select 0KB - 512KB |
13A/9 |
On | |
|
» |
Factory configured - do not alter |
13A/10 |
N/A |
|
» |
Factory configured - do not alter |
13C/1 |
On |
|
» |
Factory configured - do not alter |
13C/2 |
Off |
|
» |
Factory configured - do not alter |
13C/3 |
Off |
|
» |
Video BIOS shadow RAM enabled |
13C/4 |
Off |
|
Video BIOS shadow RAM disabled |
13C/4 |
On | |
|
» |
Test mode disabled |
13C/5 |
On |
|
Test mode enabled |
13C/5 |
Off | |
|
» |
System BIOS shadow RAM disabled |
13C/6 |
On |
|
System BIOS shadow RAM enabled |
13C/6 |
Off | |
|
DRAM CONFIGURATION |
|
Note: Chip sizes are unidentified. |
|
DRAM SWITCH CONFIGURATION (APC-H450/450E MEMORY CARD) | |||||
|
Size |
SW1/1 |
SW1/2 |
SW1/3 |
SW1/4 |
SW1/5 |
|
1MB |
Off |
Off |
On |
Off |
Off |
|
2MB |
Off |
Off |
On |
On |
Off |
|
3MB |
Off |
On |
Off |
Off |
Off |
|
4MB |
Off |
On |
Off |
On |
Off |
|
5MB |
Off |
On |
On |
Off |
Off |
|
6MB |
Off |
On |
On |
On |
Off |
|
7MB |
On |
Off |
Off |
Off |
Off |
|
8MB |
On |
Off |
Off |
On |
Off |
|
9MB |
On |
Off |
On |
Off |
Off |
|
10MB |
On |
Off |
On |
On |
Off |
|
11MB |
On |
On |
Off |
Off |
Off |
|
12MB |
On |
On |
Off |
On |
Off |
|
13MB |
On |
On |
On |
Off |
Off |
|
14MB |
On |
On |
On |
On |
Off |
|
DRAM SWITCH CONFIGURATION (APC-H450/450E MEMORY CARD CON’T) | |||||
|
Size |
SW1/6 |
SW1/7 |
SW1/8 |
SW1/9 |
SW1/10 |
|
1MB |
Off |
Off |
On |
Off |
On |
|
2MB |
Off |
Off |
On |
On |
On |
|
3MB |
Off |
On |
Off |
Off |
On |
|
4MB |
Off |
On |
Off |
On |
On |
|
5MB |
Off |
On |
On |
Off |
On |
|
6MB |
Off |
On |
On |
On |
On |
|
7MB |
On |
Off |
Off |
Off |
On |
|
8MB |
On |
Off |
Off |
On |
On |
|
9MB |
On |
Off |
On |
Off |
On |
|
10MB |
On |
Off |
On |
On |
On |
|
11MB |
On |
On |
Off |
Off |
On |
|
12MB |
On |
On |
Off |
On |
On |
|
13MB |
On |
On |
On |
Off |
On |
|
14MB |
On |
On |
On |
On |
On |
|
DRAM SWITCH CONFIGURATION (APC-H450/450E MEMORY CARD) | |||||
|
Size |
SW2/1 |
SW2/2 |
SW2/3 |
SW2/4 |
SW2/5 |
|
1MB |
Off |
Off |
On |
On |
Off |
|
2MB |
Off |
On |
Off |
Off |
Off |
|
3MB |
Off |
On |
Off |
On |
Off |
|
4MB |
Off |
On |
On |
Off |
Off |
|
5MB |
Off |
On |
On |
On |
Off |
|
6MB |
On |
Off |
Off |
Off |
Off |
|
7MB |
On |
Off |
Off |
On |
Off |
|
8MB |
On |
Off |
On |
Off |
Off |
|
9MB |
On |
Off |
On |
On |
Off |
|
10MB |
On |
On |
Off |
Off |
Off |
|
11MB |
On |
On |
Off |
On |
Off |
|
12MB |
On |
On |
On |
Off |
Off |
|
13MB |
On |
On |
On |
On |
Off |
|
14MB |
On |
On |
On |
On |
On |
|
DRAM SWITCH CONFIGURATION (APC-H450/450E MEMORY CARD CON’T) | |||||
|
Size |
SW2/6 |
SW2/7 |
SW2/8 |
SW2/9 |
SW2/10 |
|
1MB |
Off |
Off |
On |
On |
On |
|
2MB |
Off |
On |
Off |
Off |
On |
|
3MB |
Off |
On |
Off |
On |
On |
|
4MB |
Off |
On |
On |
Off |
On |
|
5MB |
Off |
On |
On |
On |
On |
|
6MB |
On |
Off |
Off |
Off |
On |
|
7MB |
On |
Off |
Off |
On |
On |
|
8MB |
On |
Off |
On |
Off |
On |
|
9MB |
On |
Off |
On |
On |
On |
|
10MB |
On |
On |
Off |
Off |
On |
|
11MB |
On |
On |
Off |
On |
On |
|
12MB |
On |
On |
On |
Off |
On |
|
13MB |
On |
On |
On |
On |
On |
|
14MB |
On |
On |
On |
On |
On |
|
DRAM CONFIGURATION |
|
Note: Chip sizes are unidentified. |
|
DRAM SWITCH CONFIGURATION (APC-H250E 2MB KIT INSTALLED) | ||||
|
Size |
SW1/1 |
SW1/2 |
SW1/3 |
SW1/4 |
|
1MB |
On |
On |
On |
On |
|
2MB |
On |
On |
On |
On |
|
3MB |
On |
On |
On |
On |
|
4MB |
On |
On |
On |
On |
|
5MB |
On |
On |
On |
On |
|
6MB |
On |
On |
On |
On |
|
7MB |
On |
On |
On |
On |
|
8MB |
On |
On |
On |
On |
|
9MB |
On |
On |
On |
On |
|
10MB |
On |
On |
On |
On |
|
DRAM SWITCH CONFIGURATION (APC-H250E 2MB KIT INSTALLED CON’T) | ||||||
|
Size |
SW2/1 |
SW2/2 |
SW2/3 |
SW2/4 |
SW2/5 |
SW2/6 |
|
1MB |
Off |
Off |
On |
Off |
On |
On |
|
2MB |
On |
Off |
Off |
Off |
On |
On |
|
3MB |
Off |
On |
Off |
On |
Off |
Off |
|
4MB |
On |
Off |
On |
On |
Off |
Off |
|
5MB |
Off |
On |
On |
On |
Off |
On |
|
6MB |
On |
On |
Off |
On |
Off |
On |
|
7MB |
On |
Off |
Off |
On |
On |
Off |
|
8MB |
On |
On |
On |
On |
On |
Off |
|
9MB |
On |
Off |
On |
On |
On |
On |
|
10MB |
On |
On |
On |
On |
On |
On |
|
DRAM SWITCH CONFIGURATION (APC-H250E 2MB KIT INSTALLED CON’T) | ||||||
|
Size |
SW3/1 |
SW3/2 |
SW3/3 |
SW3/4 |
SW3/5 |
SW3/6 |
|
1MB |
Off |
On |
Off |
Off |
Off |
On |
|
2MB |
Off |
On |
Off |
Off |
Off |
On |
|
3MB |
Off |
On |
On |
Off |
On |
Off |
|
4MB |
Off |
On |
On |
Off |
On |
Off |
|
5MB |
On |
Off |
Off |
Off |
On |
On |
|
6MB |
On |
Off |
Off |
Off |
On |
On |
|
7MB |
On |
Off |
On |
On |
Off |
Off |
|
8MB |
On |
Off |
On |
On |
Off |
Off |
|
9MB |
On |
On |
Off |
On |
Off |
On |
|
10MB |
On |
On |
Off |
On |
Off |
On |
|
DRAM SWITCH CONFIGURATION (APC-H250E 2 - 2MB KITS INSTALLED) | ||||
|
Size |
SW1/1 |
SW1/2 |
SW1/3 |
SW1/4 |
|
1MB |
On |
Off |
Off |
On |
|
2MB |
On |
On |
Off |
On |
|
3MB |
On |
Off |
On |
Off |
|
4MB |
On |
On |
On |
Off |
|
5MB |
On |
Off |
On |
On |
|
6MB |
On |
On |
On |
On |
|
7MB |
On |
On |
Off |
Off |
|
8MB |
On |
On |
On |
On |
|
DRAM SWITCH CONFIGURATION (APC-H250E 2 - 2MB KITS INSTALLED CON’T) | ||||||
|
Size |
SW2/1 |
SW2/2 |
SW2/3 |
SW2/4 |
SW2/5 |
SW2/6 |
|
1MB |
On |
Off |
Off |
Off |
On |
On |
|
2MB |
On |
Off |
Off |
Off |
On |
On |
|
3MB |
On |
Off |
On |
On |
Off |
Off |
|
4MB |
On |
Off |
On |
On |
Off |
Off |
|
5MB |
On |
On |
Off |
On |
Off |
On |
|
6MB |
On |
On |
Off |
On |
Off |
On |
|
7MB |
On |
On |
On |
On |
On |
Off |
|
8MB |
On |
On |
On |
On |
On |
Off |
|
DRAM SWITCH CONFIGURATION (APC-H250E 2 - 2MB KITS INSTALLED CON’T) | ||||||
|
Size |
SW3/1 |
SW3/2 |
SW3/3 |
SW3/4 |
SW3/5 |
SW3/6 |
|
1MB |
Off |
On |
Off |
Off |
Off |
On |
|
2MB |
Off |
On |
Off |
Off |
Off |
On |
|
3MB |
Off |
On |
On |
Off |
On |
Off |
|
4MB |
Off |
On |
On |
Off |
On |
Off |
|
5MB |
On |
Off |
Off |
Off |
On |
On |
|
6MB |
On |
Off |
Off |
Off |
On |
On |
|
7MB |
On |
Off |
On |
On |
Off |
Off |
|
8MB |
On |
Off |
On |
On |
Off |
Off |
|
DRAM SWITCH CONFIGURATION (APC-H250E NO KITS INSTALLED) | ||||
|
Size |
SW1/1 |
SW1/2 |
SW1/3 |
SW1/4 |
|
1MB |
On |
On |
On |
On |
|
2MB |
On |
On |
On |
On |
|
3MB |
On |
On |
On |
On |
|
4MB |
On |
On |
On |
On |
|
5MB |
On |
On |
On |
On |
|
6MB |
On |
On |
On |
On |
|
7MB |
On |
On |
On |
On |
|
8MB |
On |
On |
On |
On |
|
9MB |
On |
On |
On |
On |
|
10MB |
On |
On |
On |
On |
|
11MB |
On |
On |
On |
On |
|
12MB |
On |
On |
On |
On |
|
13MB |
On |
On |
On |
On |
|
14MB |
On |
On |
On |
On |
|
DRAM SWITCH CONFIGURATION (APC-H250E NO KITS INSTALLED CON’T) | ||||||
|
Size |
SW2/1 |
SW2/2 |
SW2/3 |
SW2/4 |
SW2/5 |
SW2/6 |
|
1MB |
On |
On |
On |
Off |
Off |
On |
|
2MB |
On |
On |
On |
Off |
On |
On |
|
3MB |
On |
On |
On |
Off |
On |
Off |
|
4MB |
On |
On |
On |
On |
Off |
Off |
|
5MB |
On |
On |
On |
Off |
On |
On |
|
6MB |
On |
On |
On |
On |
Off |
On |
|
7MB |
On |
On |
On |
On |
On |
On |
|
8MB |
On |
On |
On |
On |
On |
Off |
|
9MB |
On |
On |
On |
On |
On |
On |
|
10MB |
On |
On |
On |
On |
On |
On |
|
11MB |
On |
On |
On |
On |
On |
Off |
|
12MB |
On |
On |
On |
On |
On |
On |
|
13MB |
On |
On |
On |
On |
On |
On |
|
14MB |
On |
On |
On |
On |
On |
On |
|
DRAM SWITCH CONFIGURATION (APC-H250E NO KITS INSTALLED CON’T) | ||||||
|
Size |
SW3/1 |
SW3/2 |
SW3/3 |
SW3/4 |
SW3/5 |
SW3/6 |
|
1MB |
Off |
On |
Off |
Off |
Off |
On |
|
2MB |
Off |
On |
Off |
Off |
Off |
On |
|
3MB |
Off |
On |
On |
Off |
On |
Off |
|
4MB |
Off |
On |
On |
Off |
On |
Off |
|
5MB |
On |
Off |
Off |
Off |
On |
On |
|
6MB |
On |
Off |
Off |
Off |
On |
On |
|
7MB |
On |
On |
Off |
On |
Off |
On |
|
8MB |
On |
On |
On |
On |
On |
Off |
|
9MB |
On |
On |
On |
On |
On |
Off |
|
10MB |
On |
On |
Off |
On |
Off |
On |
|
11MB |
On |
On |
On |
On |
On |
Off |
|
12MB |
On |
On |
On |
On |
On |
Off |
|
13MB |
On |
On |
On |
On |
On |
On |
|
14MB |
On |
On |
On |
On |
On |
On |