NEC TECHNOLOGIES, INC.
POWERMATE PORTABLE APC-H700, APC-H701, APC-H702
|
Processor |
80286 |
|
Processor Speed |
10MHz |
|
Chip Set |
Intel |
|
Max. onboard DRAM |
640KB |
|
SRAM Cache |
None |
|
BIOS |
Phoenix |
|
Dimensions |
330mm x 218mm |
|
I/O Options |
Floppy drive interface, parallel port, serial port , video port |
|
NPU Options |
80287 |

|
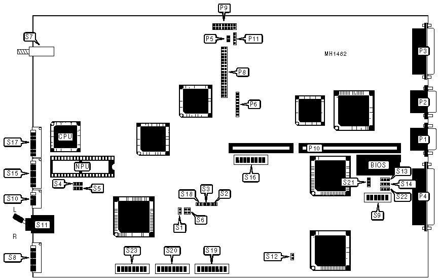
CONNECTIONS |
|||
|
Purpose |
Location |
Purpose |
Location |
|
Video port |
P1 |
Floppy drive interface |
P8 |
|
Serial port |
P2 |
Keyboard and status LEDs |
P9 |
|
Parallel port |
P3 |
Riser card |
P10 |
|
External floppy drive |
P4 |
External battery |
P11 |
|
Speaker |
P5 |
Reset switch |
S7 |
|
Power supply |
P6 |
|
|
|
USER CONFIGURABLE SETTINGS |
|||
|
Function |
Jumper/Switch |
Position |
|
|
» |
RAS/ALE output select normal |
S1 |
Open |
|
|
RAS/ALE output select early |
S1 |
Closed |
|
» |
Write precompensation select 125ns |
S2 |
Open |
|
|
Write precompensation select 187ns |
S2 |
Closed |
|
» |
Floppy drive type select single speed |
S3 |
Open |
|
|
Floppy drive type select dual speed |
S3 |
Closed |
|
» |
BIOS type select 27256 |
S4 |
pins 1 & 2 closed |
|
|
BIOS type select 27512 |
S4 |
pins 2 & 3 closed |
|
» |
BIOS type select EPROM |
S5 |
pins 1 & 2 closed |
|
|
BIOS type select ROM |
S5 |
pins 2 & 3 closed |
|
» |
IOCHRDY control of memory select enabled |
S6 |
pins 1 & 4 closed |
|
|
IOCHRDY control of memory select disabled |
S6 |
pins 2 & 3 closed |
|
» |
Parallel port enabled |
S8/3 |
On |
|
|
Parallel port disabled |
S8/3 |
Off |
|
» |
Floppy interface enabled |
S8/6 |
On |
|
|
Floppy interface disabled |
S8/6 |
Off |
|
» |
Floppy address select 3F0-3F7 |
S8/7 |
Off |
|
|
Floppy address select 370-377 |
S8/7 |
On |
|
» |
Monitor type select color |
S8/8 |
On |
|
|
Monitor type select monochrome |
S8/8 |
Off |
|
» |
Factory configured - do not alter |
S9/1 |
Off |
|
» |
Factory configured - do not alter |
S9/2 |
Off |
|
» |
Factory configured - do not alter |
S9/3 |
On |
|
» |
Factory configured - do not alter |
S9/4 |
On |
|
» |
F1 key operation during test mode disabled |
S9/5 |
Off |
|
|
F1 key operation during test mode enabled |
S9/5 |
Off |
|
» |
External monitor port mode select CGA |
S11 |
Left |
|
|
External monitor port mode select EGA |
S11 |
Right |
|
» |
Monitor I/O address select 3xx |
S12 |
Open |
|
|
Monitor I/O address select 2xx |
S12 |
Closed |
|
» |
Data sampling selection DOCLK rise |
S15/5 |
On |
|
|
Data sampling selection DOCLK fall |
S15/5 |
Off |
|
» |
LCD display normal (dark characters, light background) |
S15/6 |
On |
|
|
LCD display reverse (light characters, dark background) |
S15/6 |
Off |
|
» |
CGA, MDA, Hercules emulation mode select enabled |
S15/7 |
Off |
|
|
CGA, MDA, Hercules emulation mode select disabled |
S15/7 |
On |
|
USER CONFIGURABLE SETTINGS (CONTINUED) |
|||
|
Function |
Jumper/Switch |
Position |
|
|
» |
CRT mode select 200 line |
S15/8 |
On |
|
|
CRT mode select 400 line |
S15/8 |
Off |
|
» |
Factory configured - do not alter |
S16/7 |
On |
|
» |
Factory configured - do not alter |
S16/8 |
On |
|
» |
Memory access select 1 wait state |
S18 |
Open |
|
|
Memory access select 0 wait state |
S18 |
Closed |
|
» |
Factory configured - do not alter |
S20/1 |
Off |
|
» |
Factory configured - do not alter |
S20/2 |
On |
|
» |
Factory configured - do not alter |
S20/3 |
On |
|
» |
Factory configured - do not alter |
S20/4 |
On |
|
» |
Factory configured - do not alter |
S20/5 |
On |
|
» |
Factory configured - do not alter |
S20/6 |
Off |
|
» |
Factory configured - do not alter |
S20/7 |
Off |
|
» |
Factory configured - do not alter |
S20/8 |
Off |
|
» |
Factory configured - do not alter |
S23/1 |
On |
|
» |
Factory configured - do not alter |
S23/2 |
On |
|
» |
Factory configured - do not alter |
S23/3 |
On |
|
» |
Factory configured - do not alter |
S23/4 |
On |
|
» |
Factory configured - do not alter |
S23/5 |
On |
|
» |
Factory configured - do not alter |
S23/6 |
Off |
|
» |
Factory configured - do not alter |
S23/7 |
On |
|
» |
Factory configured - do not alter |
S23/8 |
Off |
|
SERIAL PORT CONFIGURATION |
||||
|
Port Assignment |
Address |
S8/4 |
S8/5 |
|
|
» |
COM1 |
3F8-3FF |
On |
Off |
|
|
COM2 |
2F8-2FF |
Off |
On |
|
|
Disabled |
N/A |
Off |
Off |
|
VIDEO BIOS CONFIGURATION |
||||||
|
CRTC BIOS |
Access Type |
S13 |
S14 |
S21 |
S22 |
|
|
|
27128 |
Linear |
pins 2 & 3 |
pins 2 & 3 |
pins 2 & 3 |
pins 2 & 3 |
|
|
27128 |
Bank |
pins 2 & 3 |
pins 2 & 3 |
pins 1 & 2 |
pins 1 & 2 |
|
» |
27256 |
Linear |
pins 2 & 3 |
pins 1 & 2 |
pins 2 & 3 |
pins 2 & 3 |
|
|
27256 |
Bank |
pins 2 & 3 |
pins 1 & 2 |
pins 1 & 2 |
pins 1 & 2 |
|
|
27512 |
Linear |
pins 1 & 2 |
pins 1 & 2 |
pins 2 & 3 |
pins 2 & 3 |
|
|
27512 |
Bank |
pins 1 & 2 |
pins 1 & 2 |
pins 1 & 2 |
pins 1 & 2 |
|
DRIVE LOCATION CONFIGURATION |
|||||
|
Internal Bay 1 |
Internal Bay 2 |
External (P4) |
S8/1 |
S8/2 |
|
|
|
A: 3 1/2" |
B: 3 1/2" |
N/A |
On |
On |
|
|
B: 3 1/2" |
A: 3 1/2" |
N/A |
Off |
On |
|
» |
A: 3 1/2" |
N/A |
B: 5 1/4" |
On |
Off |
|
|
B: 3 1/2" |
N/A |
A: 5 1/4" |
Off |
Off |
|
LCD COLOR DISPLAY CONFIGURATION (S15/SWITCHES 1-4) TABLE 1 |
||||||||
|
Color |
1 2 3 4 0 0 0 0 |
1 2 3 4 0 0 1 0 |
1 2 3 4 0 1 0 0 |
1 2 3 4 0 1 1 0 |
1 2 3 4 1 0 0 0 |
1 2 3 4 1 0 1 0 |
1 2 3 4 1 1 0 0 |
1 2 3 4 1 1 1 0 |
|
Black |
n |
o |
o |
o |
o |
o |
o |
o |
|
Blue |
o |
n |
o |
o |
o |
o |
o |
o |
|
Green |
o |
o |
n |
o |
o |
o |
o |
o |
|
Cyan |
o |
o |
o |
n |
o |
o |
o |
o |
|
Red |
o |
o |
o |
o |
n |
o |
o |
o |
|
Magenta |
o |
o |
o |
o |
o |
n |
o |
o |
|
Yellow |
o |
o |
o |
o |
o |
o |
n |
o |
|
White |
o |
o |
o |
o |
o |
o |
o |
n |
|
Note: n = Displayable, o = Not displayed |
||||||||
|
LCD COLOR DISPLAY CONFIGURATION (S15/SWITCHES 1-4) TABLE 2 |
||||||||
|
Color |
1 2 3 4 0 0 0 1 |
1 2 3 4 0 0 1 1 |
1 2 3 4 0 1 0 1 |
1 2 3 4 0 1 1 1 |
1 2 3 4 1 0 0 1 |
1 2 3 4 1 0 1 1 |
1 2 3 4 1 1 0 1 |
1 2 3 4 1 1 1 1 |
|
Black |
n |
o |
o |
o |
o |
o |
o |
o |
|
Blue |
n |
n |
o |
o |
o |
o |
o |
o |
|
Green |
n |
n |
n |
o |
o |
o |
o |
o |
|
Cyan |
n |
n |
n |
n |
o |
o |
o |
o |
|
Red |
n |
n |
n |
n |
n |
o |
o |
o |
|
Magenta |
n |
n |
n |
n |
n |
n |
o |
o |
|
Yellow |
n |
n |
n |
n |
n |
n |
n |
o |
|
White |
n |
n |
n |
n |
n |
n |
n |
n |
|
Note: n = Displayable, o = Not displayed |
||||||||
|
DISPLAY ADAPTER SELECTION |
|||||||
|
Onboard EGA |
External Mono |
External CGA |
S10/1 |
S10/2 |
S10/3 |
S10/4 |
|
|
|
Primary CGA 40x25 |
Secondary |
- |
On |
Off |
Off |
On |
|
|
Primary CGA 80x25 |
Secondary |
- |
Off |
Off |
Off |
On |
|
|
Primary EGA Emulation |
Secondary |
- |
On |
On |
On |
Off |
|
» |
Primary EGA high-res |
Secondary |
- |
Off |
On |
On |
Off |
|
|
Primary Monochrome |
- |
Secondary 40x25 |
On |
Off |
On |
Off |
|
|
Primary Monochrome |
- |
Secondary 80x25 |
Off |
Off |
On |
Off |
|
|
Secondary CGA 40x25 |
Primary |
- |
On |
On |
On |
On |
|
|
Secondary 80x25 |
Primary |
- |
Off |
On |
On |
On |
|
|
Secondary EGA Emul. |
Primary |
- |
On |
Off |
On |
On |
|
|
Secondary EGA Hi-Res |
Primary |
- |
Off |
Off |
On |
On |
|
|
Secondary Monochrome |
- |
Primary 40x25 |
On |
On |
Off |
On |
|
|
Secondary Monochrome |
- |
Primary 80x25 |
Off |
On |
Off |
On |
|
CGA HORIZONTAL POSITION CONFIGURATION (40X25 MODE) |
|||||
|
Offset |
S19/1 |
S19/2 |
S19/3 |
S19/4 |
|
|
|
2 pixels right |
Off |
Off |
Off |
Off |
|
|
1 pixels right |
On |
Off |
Off |
Off |
|
» |
center |
Off |
On |
Off |
Off |
|
|
1 pixel left |
On |
On |
Off |
Off |
|
|
2 pixels left |
Off |
Off |
On |
Off |
|
|
3 pixels left |
On |
Off |
On |
Off |
|
|
4 pixels left |
Off |
On |
On |
Off |
|
|
5 pixels left |
On |
On |
On |
Off |
|
|
6 pixels left |
Off |
Off |
Off |
On |
|
|
7 pixels left |
On |
Off |
Off |
On |
|
|
8 pixels left |
Off |
On |
Off |
On |
|
|
9 pixels left |
On |
On |
Off |
On |
|
|
10 pixels left |
Off |
Off |
On |
On |
|
|
11 pixels left |
On |
Off |
On |
On |
|
|
12 pixels left |
Off |
On |
On |
On |
|
|
13 pixels left |
On |
On |
On |
On |
|
EGA HORIZONTAL POSITION CONFIGURATION (40X25 MODE) |
|||||
|
Offset |
S19/5 |
S19/6 |
S19/7 |
S19/8 |
|
|
|
8 pixels right |
Off |
Off |
Off |
Off |
|
|
7 pixels right |
On |
Off |
Off |
Off |
|
|
6 pixels right |
Off |
On |
Off |
Off |
|
|
5 pixels right |
On |
On |
Off |
Off |
|
|
4 pixels right |
Off |
Off |
On |
Off |
|
|
3 pixels right |
On |
Off |
On |
Off |
|
|
2 pixels right |
Off |
On |
On |
Off |
|
|
1 pixel right |
On |
On |
On |
Off |
|
» |
center |
Off |
Off |
Off |
On |
|
|
1 pixel left |
On |
Off |
Off |
On |
|
|
2 pixels left |
Off |
On |
Off |
On |
|
|
3 pixels left |
On |
On |
Off |
On |
|
|
4 pixels left |
Off |
Off |
On |
On |
|
|
5 pixels left |
On |
Off |
On |
On |
|
|
6 pixels left |
Off |
On |
On |
On |
|
|
7 pixels left |
On |
On |
On |
On |
|
CGA HORIZONTAL POSITION CONFIGURATION (80X25 MODE) |
|||||
|
Offset |
S17/1 |
S17/2 |
S17/3 |
S17/4 |
|
|
|
2 pixels right |
Off |
Off |
Off |
Off |
|
|
1 pixels right |
On |
Off |
Off |
Off |
|
» |
center |
Off |
On |
Off |
Off |
|
|
1 pixel left |
On |
On |
Off |
Off |
|
|
2 pixels left |
Off |
Off |
On |
Off |
|
|
3 pixels left |
On |
Off |
On |
Off |
|
|
4 pixels left |
Off |
On |
On |
Off |
|
|
5 pixels left |
On |
On |
On |
Off |
|
|
6 pixels left |
Off |
Off |
Off |
On |
|
|
7 pixels left |
On |
Off |
Off |
On |
|
|
8 pixels left |
Off |
On |
Off |
On |
|
|
9 pixels left |
On |
On |
Off |
On |
|
|
10 pixels left |
Off |
Off |
On |
On |
|
|
11 pixels left |
On |
Off |
On |
On |
|
|
12 pixels left |
Off |
On |
On |
On |
|
|
13 pixels left |
On |
On |
On |
On |
|
EGA HORIZONTAL POSITION CONFIGURATION (80X25 MODE) |
|||||
|
Offset |
S17/5 |
S17/6 |
S17/7 |
S17/8 |
|
|
|
8 pixels right |
Off |
Off |
Off |
Off |
|
|
7 pixels right |
On |
Off |
Off |
Off |
|
|
6 pixels right |
Off |
On |
Off |
Off |
|
|
5 pixels right |
On |
On |
Off |
Off |
|
|
4 pixels right |
Off |
Off |
On |
Off |
|
|
3 pixels right |
On |
Off |
On |
Off |
|
|
2 pixels right |
Off |
On |
On |
Off |
|
|
1 pixel right |
On |
On |
On |
Off |
|
» |
center |
Off |
Off |
Off |
On |
|
|
1 pixel left |
On |
Off |
Off |
On |
|
|
2 pixels left |
Off |
On |
Off |
On |
|
|
3 pixels left |
On |
On |
Off |
On |
|
|
4 pixels left |
Off |
Off |
On |
On |
|
|
5 pixels left |
On |
Off |
On |
On |
|
|
6 pixels left |
Off |
On |
On |
On |
|
|
7 pixels left |
On |
On |
On |
On |
|
CGA VERTICAL POSITION CONFIGURATION |
||||
|
Offset |
S16/1 |
S16/2 |
S16/3 |
|
|
|
3 pixels up |
Off |
Off |
Off |
|
|
2 pixels up |
On |
Off |
Off |
|
|
1 pixel up |
Off |
On |
Off |
|
» |
center |
On |
On |
Off |
|
|
1 pixel down |
Off |
Off |
On |
|
|
2 pixels down |
On |
Off |
On |
|
|
3 pixels down |
Off |
On |
On |
|
|
4 pixels down |
On |
On |
On |
|
EGA VERTICAL POSITION CONFIGURATION |
||||
|
Offset |
S16/4 |
S16/5 |
S16/6 |
|
|
|
3 pixels up |
Off |
Off |
Off |
|
|
2 pixels up |
On |
Off |
Off |
|
|
1 pixel up |
Off |
On |
Off |
|
» |
center |
On |
On |
Off |
|
|
1 pixel down |
Off |
Off |
On |
|
|
2 pixels down |
On |
Off |
On |
|
|
3 pixels down |
Off |
On |
On |
|
|
4 pixels down |
On |
On |
On |