ITT CORPORATION
XTRA/PROFESSIONAL SERIES 400
|
Processor |
80286 |
|
Processor Speed |
6/10MHz |
|
Chip Set |
Unidentified |
|
Max. Onboard DRAM |
1MB (exact location unidentified) |
|
Cache |
None |
|
BIOS |
Unidentified |
|
Dimensions |
355mm x 305mm |
|
I/O Options |
Floppy drive interface |
|
NPU Options |
80287 |
|
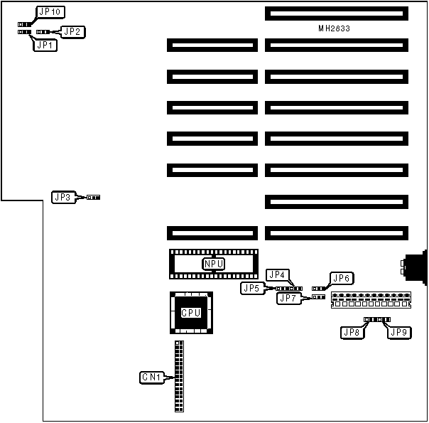
CONNECTIONS | |
|
Purpose |
Location |
|
Floppy drive interface |
CN1 |
|
USER CONFIGURABLE SETTINGS | |||
|
Function |
Jumper |
Position | |
|
» |
Factory configured - do not alter |
JP6 |
pins 2 & 3 closed |
|
» |
Floppy drive interface enabled |
JP7 |
pins 1 & 2 closed |
|
Floppy drive interface disabled |
JP7 |
pins 2 & 3 closed | |
|
» |
Floppy drive address select 37X |
JP8 |
pins 1 & 2 closed |
|
Floppy drive address select 3FX |
JP8 |
pins 2 & 3 closed | |
|
» |
Hard drive controller installed |
JP9 |
pins 1 & 2 closed |
|
Hard drive controller not installed |
JP9 |
pins 2 & 3 closed | |
|
» |
Power on wait state select 1 wait states |
JP10 |
pins 1 & 2 closed |
|
Power on wait state select 0 wait state |
JP10 |
pins 2 & 3 closed | |
|
DRAM CONFIGURATION |
|
Size |
|
256KB |
|
512KB |
|
640KB |
|
1MB |
|
Note:The chip size and location of the memory is unidentified. |
|
DRAM JUMPER CONFIGURATION | ||
|
Size |
JP4 |
JP5 |
|
256KB |
pins 2 & 3 closed |
pins 1 & 2 closed |
|
512KB |
pins 1 & 2 closed |
pins 1 & 2 closed |
|
640KB |
pins 2 & 3 closed |
pins 2 & 3 closed |
|
1MB |
pins 1 & 2 closed |
pins 2 & 3 closed |
|
CPU POWER UP SPEED CONFIGURATION | |
|
Speed |
JP3 |
|
6MHz |
pins 2 & 3 closed |
|
10MHz |
pins 1 & 2 closed |
|
BIOS CONFIGURATION | ||
|
Type |
JP1 |
JP2 |
|
EPROM |
pins 1 & 2 closed |
pins 1 & 2 closed |
|
Masked ROM |
pins 2 & 3 closed |
pins 2 & 3 closed |