FLYTECH TECHNOLOGY (U.S.A.), INC.
CARRY I 5200
|
Processor |
80286 |
|
Processor Speed |
12MHz |
|
Chip Set |
Headland |
|
Max. onboard DRAM |
4MB |
|
Cache |
None |
|
BIOS |
AMI |
|
Dimensions |
240mm x 220mm |
|
I/O Options |
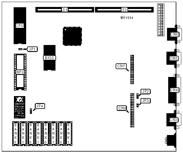
Floppy drive interface, IDE interface, parallel port, serial ports (2), VGA port |
|
NPU Options |
80287 |
|
CONNECTIONS | |||
|
Purpose |
Location |
Purpose |
Location |
|
VGA port |
CN3 |
Serial port (COM1) |
CN6 |
|
Parallel port |
CN4 |
Floppy drive interface |
CN7 |
|
Serial port (COM2) |
CN5 |
IDE interface LED |
CN8 |
|
USER CONFIGURABLE SETTINGS | |||
|
Function |
Jumper |
Position | |
| » |
NPU synchronous with CPU |
JP1 |
Open |
|
Asynchronous NPU (clock must be 0.7 to 1.6x CPU clock) |
JP1 |
Closed | |
| » |
Onboard VGA circuit enabled |
JP2 |
pins 1 & 2 closed |
|
Onboard VGA circuit disabled |
JP2 |
pins 2 & 3 closed | |
| » |
16-bit video ROM access |
JP3 |
Open |
|
8-bit video ROM access |
JP3 |
Closed | |
| » |
DMA bus master select for HT18C controller chip |
JP4 |
pins 1 & 2 closed |
|
DMA bus master select for HT18 controller chip |
JP4 |
Pins 2 & 3 closed | |
|
DRAM CONFIGURATION | ||
|
Size |
Bank 0 |
Bank 1 |
|
1MB |
(4) 44256 |
(4) 44256 |
|
2MB |
(4) 441000 |
None |
|
4MB |
(4) 441000 |
(4) 441000 |