DELL COMPUTER CORPORATION
POWEREDGE SP 5XX/POWEREDGE XE 5XX/OMNIPLEX 5XX-ME
|
Processor |
Pentium |
|
Processor Speed |
60/66MHz |
|
Chip Set |
Intel |
|
Max. Onboard DRAM |
192MB |
|
Cache |
256KB |
|
BIOS |
Intel |
|
Dimensions |
330mm x 218mm |
|
I/O Options |
32-bit riser card, floppy drive interface, IDE interface, parallel port, PS/2 mouse port, SCSI connector, serial ports (2), VGA port |
|
NPU Options |
None |
|
CONNECTIONS | |||
|
Purpose |
Location |
Purpose |
Location |
|
VGA port |
CN1 |
Floppy drive interface |
CN8 |
|
Parallel port |
CN2 |
External battery |
CN9 |
|
Serial port 1 |
CN3 |
Speaker |
CN10 |
|
Serial port 2 |
CN4 |
Chassis fan power |
CN11 |
|
PS/2 mouse port |
CN5 |
Front panal connector |
CN13 |
|
Feature connector |
CN6 |
IDE interface LED |
CN16 |
|
IDE interface |
CN7 |
32-bit riser card slot |
S1 |
|
USER CONFIGURABLE SETTINGS | |||
|
Function |
Jumper/Switch |
Position | |
|
» |
Factory configured - do not alter |
J15A |
Open |
|
» |
EISA configuration utility settings normal operation |
J15B |
Open |
|
EISA configuration utility settings clear |
J15B |
Closed | |
|
» |
Factory configured - do not alter |
J15C |
Open |
|
» |
Factory configured - do not alter |
J15D |
Open |
|
» |
Factory configured - do not alter |
JP1 |
Closed |
|
» |
Integrated SCSI host adapter disabled |
SCSI |
Closed |
|
Integrated SCSI host adapter enabled |
SCSI |
Open | |
|
» |
Factory configured - do not alter |
SMI |
Closed |
|
» |
Monitor type built in VGA enabled |
SW1/1 |
On |
|
Monitor type built in VGA disabled |
SW1/1 |
Off | |
|
» |
System password enabled |
SW1/2 |
On |
|
System password disabled |
SW1/2 |
Off | |
|
» |
I/O controller uses addresses 26Eh to 26Fh |
SW1/3 |
On |
|
I/O controller uses addresses 398h to 399h |
SW1/3 |
Off | |
|
» |
Flash BIOS update enabled |
SW1/4 |
On |
|
Flash BIOS update disabled |
SW1/4 |
Off | |
|
DRAM CONFIGURATION | |||
|
Size |
Bank 0 |
Bank 1 |
Bank 2 |
|
8MB |
(2) 1M x 36 |
NONE |
NONE |
|
16MB |
(2) 1M x 36 |
(2) 1M x 36 |
NONE |
|
24MB |
(2) 1M x 36 |
(2) 1M x 36 |
(2) 1M x 36 |
|
32MB |
(2) 4M x 36 |
NONE |
NONE |
|
40MB |
(2) 4M x 36 |
(2) 1M x 36 |
NONE |
|
48MB |
(2) 4M x 36 |
(2) 1M x 36 |
(2) 1M x 36 |
|
64MB |
(2) 4M x 36 |
(2) 4M x 36 |
NONE |
|
DRAM CONFIGURATION (CONT.) | |||
|
Size |
Bank 0 |
Bank 1 |
Bank 2 |
|
72MB |
(2) 4M x 36 |
(2) 4M x 36 |
(2) 1M x 36 |
|
96MB |
(2) 4M x 36 |
(2) 4M x 36 |
(2) 4M x 36 |
|
128MB |
(2) 16M x 36 |
NONE |
NONE |
|
136MB |
(2) 16M x 36 |
(2) 1M x 36 |
NONE |
|
144MB |
(2) 16M x 36 |
(2) 1M x 36 |
(2) 1M x 36 |
|
160MB |
(2) 16M x 36 |
(2) 4M x 36 |
NONE |
|
192MB |
(2) 16M x 36 |
(2) 4M x 36 |
(2) 4M x 36 |
|
CPU SPEED CONFIGURATION | ||
|
Speed |
J15F |
J15E |
|
60MHz |
Closed |
Open |
|
66MHz |
Open |
Closed |
|
VIDEO MEMORY CONFIGURATION | ||
|
Size |
Bank 0 |
Bank 1 |
|
1M |
(4) 44256 |
NONE |
|
2M |
(4) 44256 |
(4) 44256 |
|
CONNECTIONS | |||
|
Purpose |
Location |
Purpose |
Location |
|
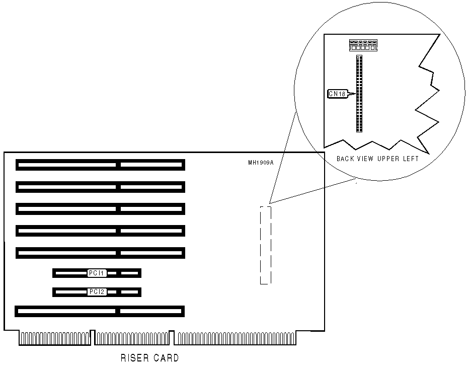
SCSI connector |
CN18 |
32-bit PCI local bus slot |
PCI2 |
|
32-bit PCI local bus slot |
PCI1 | ||
|
CONNECTIONS | |||
|
Purpose |
Location |
Purpose |
Location |
|
Narrow SCSI port |
CN1 |
Port for Thermal Monitoring board |
CN3 |
|
Wide SCSI port |
CN2 | ||
|
SCSI ID CONFIGURATION | |||
|
SCSI IDs |
Switch |
DSA Host Adapter |
Non-DSA Host Adapter |
|
Bay A = ID4 |
SW2/switch 1 |
On |
Off |
|
Bay B = ID1 |
SW2/switch 2 |
Off |
Off |
|
Bay C = ID2 |
SW2/switch 3 |
Off |
Off |
|
Bay D = ID3 |
SW2/switch 4 |
On |
Off |
|
MISCELLANEOUS TECHNICAL NOTE |
|
The SCSI backplane board is an option and may not always be present on the mainboard. |
|
CONNECTIONS | |||
|
Purpose |
Location |
Purpose |
Location |
|
Speaker |
CN1 |
SCSI connector |
SCSIA |
|
Panel connector |
CN2 |
SCSI connector |
SCSIB |
|
manufacturer’s connector |
CN3 |
Temp connector |
TEMP1 |
|
Connection to system board |
CN4 |
Temp connector |
TEMP2 |
|
Fan |
FAN1 |
Temp connector |
TEMP3 |
|
Fan |
FAN2 |
Temp connector |
TEMP4 |
|
Fan |
FAN3 |
Test connector |
TST |
|
THERMAL MONITORING BOARD CONFIGURATION | |
|
Thermal monitoring board installed |
Setting |
|
SW3/switch 1 |
On |
|
SW3/switch 2 |
On |
|
SW3/switch 3 |
On |
|
SW3/switch 4 |
Off |
|
SW4/switch 1 |
On |
|
SW4/switch 2 |
Off |
|
SW4/switch 3 |
On |
|
SW4/switch 4 |
Off |
|
LED CONFIGURATION | |
|
LED |
Function |
|
LED1 |
Thermal monitoring |
|
LED2 |
Temperature |
|
LED3 |
Fan |
|
LED4 |
Power |
|
MISCELLANEOUS TECHNICAL NOTE |
|
JP1 is factory configured and should not be altered. |