BIOSTAR MICROTECH INTERNATIONAL CORPORATION
MB-2500SX
|
Processor |
80386SX |
|
Processor Speed |
16/20/25MHz |
|
Chip Set |
C & T |
|
Max. Onboard DRAM |
16MB |
|
Cache |
None |
|
BIOS |
AMI |
|
Dimensions |
284mm x 175mm |
|
I/O Options |
16-bit riser card slot, floppy drive interface, IDE interface, serial ports (2), parallel port/external floppy drive port |
|
NPU Options |
80387 |
|
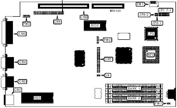
CONNECTIONS | |||
|
Purpose |
Location |
Purpose |
Location |
|
External power |
CN2 |
IDE drive interface LED |
JP1-4 |
|
Serial port 2 |
CN3 |
Power LED |
JP1-5 |
|
Serial port 1 |
CN4 |
Network activity LED |
JP1-6 |
|
Parallel port/external floppy drive port |
CN5 |
Network activity LED |
JP1-7 |
|
IDE drive interface |
CN6 |
Floppy drive interface LED |
JP8-1 |
|
Floppy disk interface |
CN7 |
Floppy disk eject button |
JP8-2 |
|
16-bit riser card |
CN9 |
Power switch |
PW1 |
|
Turbo switch |
JP1-1 |
Floppy drive power |
PW2 |
|
Turbo LED |
JP1-2 |
IDE drive power |
PW3 |
|
Reset switch |
JP1-3 | ||
|
USER CONFIGURABLE SETTINGS | |||
|
Function |
Jumper |
Position | |
| » |
Battery type select internal |
J4 |
Closed |
|
Battery type select external |
J4 |
Open | |
| » |
Monitor type select color |
SW1/3 |
On |
|
Monitor type select monochrome |
SW1/3 |
Off | |
| » |
External floppy drive select A: / Internal floppy drive select B: |
SW1/4 |
On |
|
External floppy drive select B: / Internal floppy drive select A: |
SW1/4 |
Off | |
|
DRAM CONFIGURATION | ||
|
Size |
Bank 0 |
Bank 1 |
|
1MB |
(2) 256K x 9 |
(2) 256K x 9 |
|
2MB |
(2) 1M x 9 |
NONE |
|
4MB |
(2) 1M x 9 |
(2) 1M x 9 |
|
8MB |
(2) 4M x 9 |
NONE |
|
10MB |
(2) 4M x 9 |
(2) 1M x 9 |
|
16MB |
(2) 4M x 9 |
(2) 4M x 9 |
|
PARALLEL PORT CONFIGURATION | ||
|
Setting |
SW1/1 |
SW1/2 |
|
LPT2 at 378-37F |
On |
Off |
|
LPT3 at 378-37F |
Off |
On |