EVEREX SYSTEMS, INC.
EV8120, EV-8120A
|
|
Data bus: 16-bit, ISA
Size: Full-length, full-height card
Hard drives supported: Two AT Interface (IDE) drives
Floppy drives supported: Two 360KB, 720KB, 1.2MB, or 1.44MB
EVEREX SYSTEMS, INC.
EV8120, EV-8120A
. . . continued from previous page
|
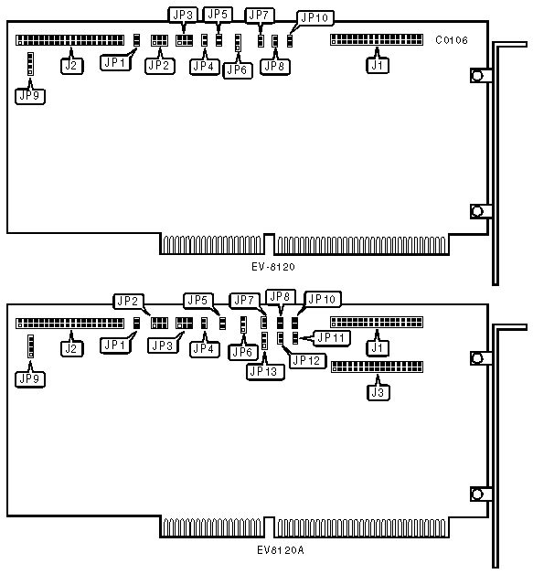
CONNECTIONS | |
|
Function |
Location |
|
34-pin control cable connector-floppy drive |
J1 |
|
40-pin control cable connector-hard drive |
J2 |
|
34-pin control cable connector-floppy tape drive (EV-8120A only) |
J3 |
|
4-pin connector drive active LED |
J9 |
|
USER CONFIGURABLE SETTINGS EV-8120 & EV-8120A | |||
|
Function |
Location |
Setting | |
| » |
IOCHRDY signal disabled |
JP1 |
open |
|
IOCHRDY signal enabled |
JP1 |
closed | |
| » |
DMA request disabled |
JP2/all |
open |
|
DREQ 5 (DMA request) |
JP2/jumper 1 |
closed | |
|
DREQ 6 (DMA request) |
JP2/jumper 2 |
closed | |
|
DREQ 7 (DMA request) |
JP2/jumper 3 |
closed | |
| » |
DMA acknowledge disabled |
JP3/all |
open |
|
DACK 5 (DMA acknowledge) |
JP3/jumper 1 |
closed | |
|
DACK 6 (DMA acknowledge) |
JP3/jumper 2 |
closed | |
|
DACK 7 (DMA acknowledge) |
JP3/jumper 3 |
closed | |
| » |
DMA signal to the ATA adaptor disabled |
JP4 |
open |
|
DMA signal to the ATA adaptor enabled |
JP4 |
closed | |
| » |
BIOS is IBM, AMI or equivalent |
JP6 |
pins 2 & 3 closed |
|
BIOS is Phoenix |
JP6 |
pins 1 & 2 closed | |
| » |
Factory configured - do not alter |
JP7 |
open |
| » |
Floppy drive enabled |
JP8 |
closed |
|
Floppy drive disabled |
JP8 |
open | |
| » |
Back to back I/O delay enabled |
JP10 |
closed |
|
Back to back I/O delay disabled |
JP10 |
open | |
|
USER CONFIGURABLE SETTINGS EV-8120 ONLY | |||
|
Function |
Location |
Setting | |
| » |
Hard drive port address is 1F0-1F7h |
JP5 |
open |
| » |
Hard drive port address is 310-317h |
JP5 |
closed |
|
USER CONFIGURABLE SETTINGS EV-8120A ONLY | |||
|
Function |
Location |
Setting | |
| » |
ATA Hard Disk mode select |
JP5 |
open |
|
ATA Tape Mode select |
JP5 |
closed | |
| » |
Floppy drive port address is 3F0-3F7h |
JP11 |
open |
|
Floppy drive port address is 370-377h |
JP11 |
closed | |
| » |
Hard drive port address is 1F0-1F7h |
JP12 |
open |
|
Hard drive port address is 170-177h |
JP12 |
closed | |
| » |
Hard drive interrrupt is IRQ14 |
JP13 |
pins 2 & 3 closed |
|
Hard drive interrrupt is IRQ15 |
JP13 |
pins 1 & 2 closed | |